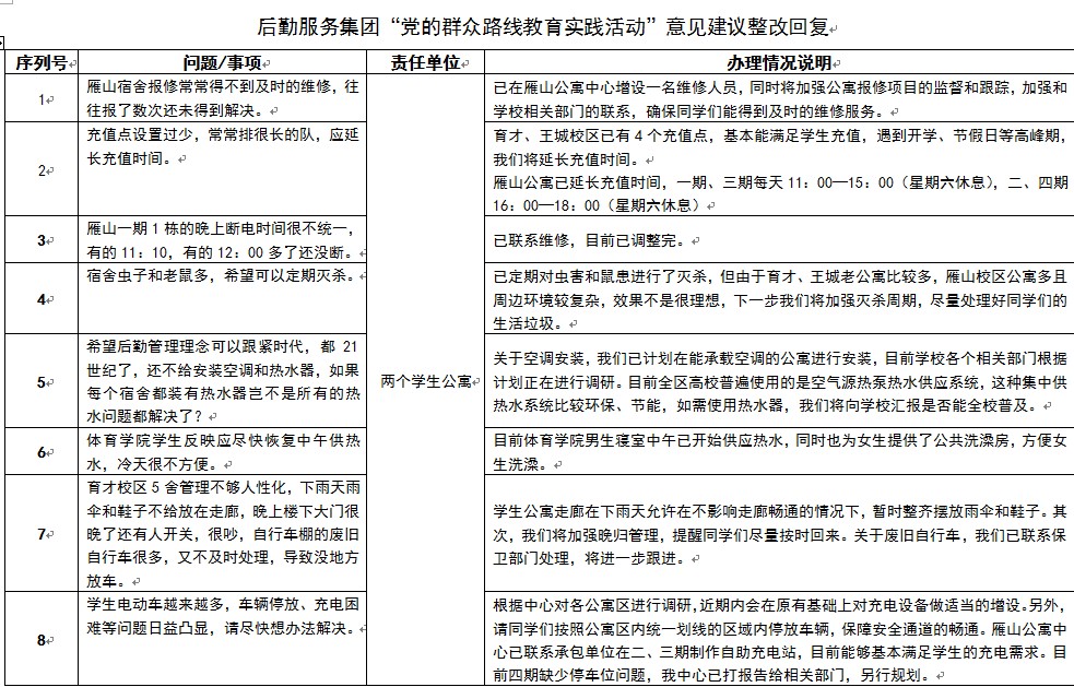
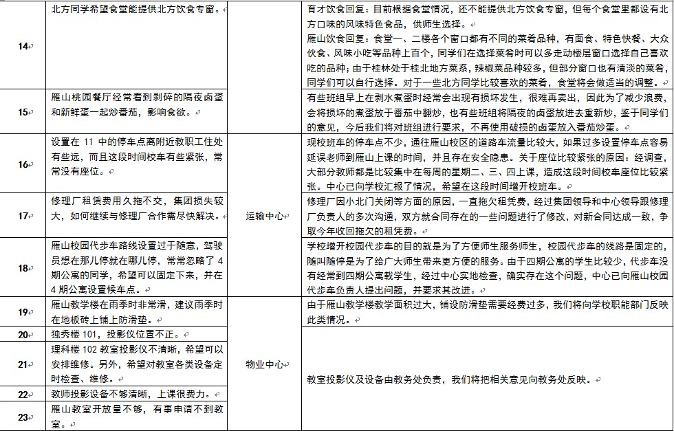
在党的群众路线教育实践活动中,后勤服务集团坚持开门搞活动,通过多种渠道广泛征求意见。期间,集团和各支部共组织开展了“党员员工代表座谈会”和“学生面对面座谈会”10余次。通过问卷发放、设置意见箱、开展座谈会等方式,共征集各类意见建议100余条。通过整理归类,最后梳理出66条代表性意见建议,并在此基础上制定了《关于公布党的群众路线教育实践活动调研反映问题专项督办工作进行情况的通知》发放给下属各部门、各中心,到目前为止已有29项基本得到落实解决,另外37项因各种原因暂时未能得到解决的也作了说明。具体情况如下表:
作 者:后勤服务集团
发布单位:后勤服务集团




后勤服务集团“
